欢迎咨询南昌运输职业技术学校
联系我们
加入收藏
设为首页
关键词:
特色专业
在线报名
首页
学校概况
学校荣誉
学校简介
领导班子
师资力量
新闻公告
最新公告
学校新闻
特色专业
铁道运输服务
铁道信号施工与维护
电气化铁道供电
铁道工程施工与维护
高星级饭店运营与管理
电子商务
工业机器人技术应用
物联网技术应用
艺术设计与制作
数字媒体技术应用
会计事务
招生就业
招生就业信息
入学须知
学生就业风采
学校实训基地
校园生活
校园风采
校园生活
在线报名
在线报名
联系我们
新闻公告
最新公告
学校新闻
铁路运输服务专业
铁道信号施工与维护专业
电气化铁道供电专业
铁道工程施工与维护专业
联系我们
电 话:0791-87363718
邮 箱:ncysxx@163.com
地 址:南昌市经济技术开发区黄家湖东路111号
位置:
首页
>
新闻公告
>
最新公告
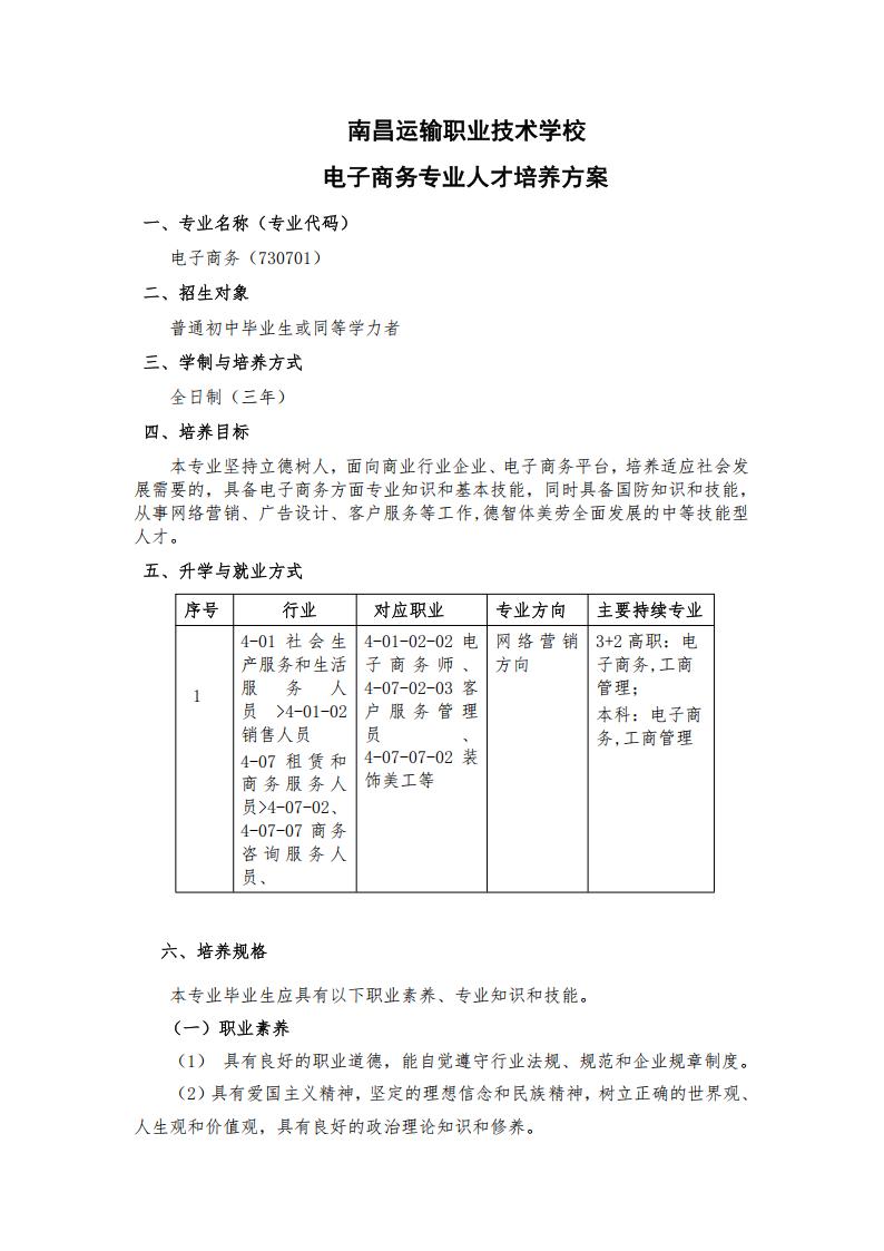
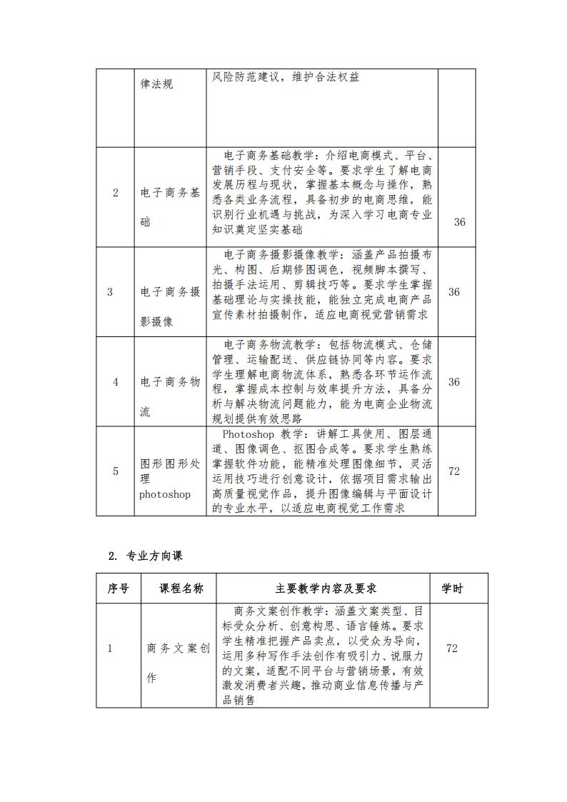
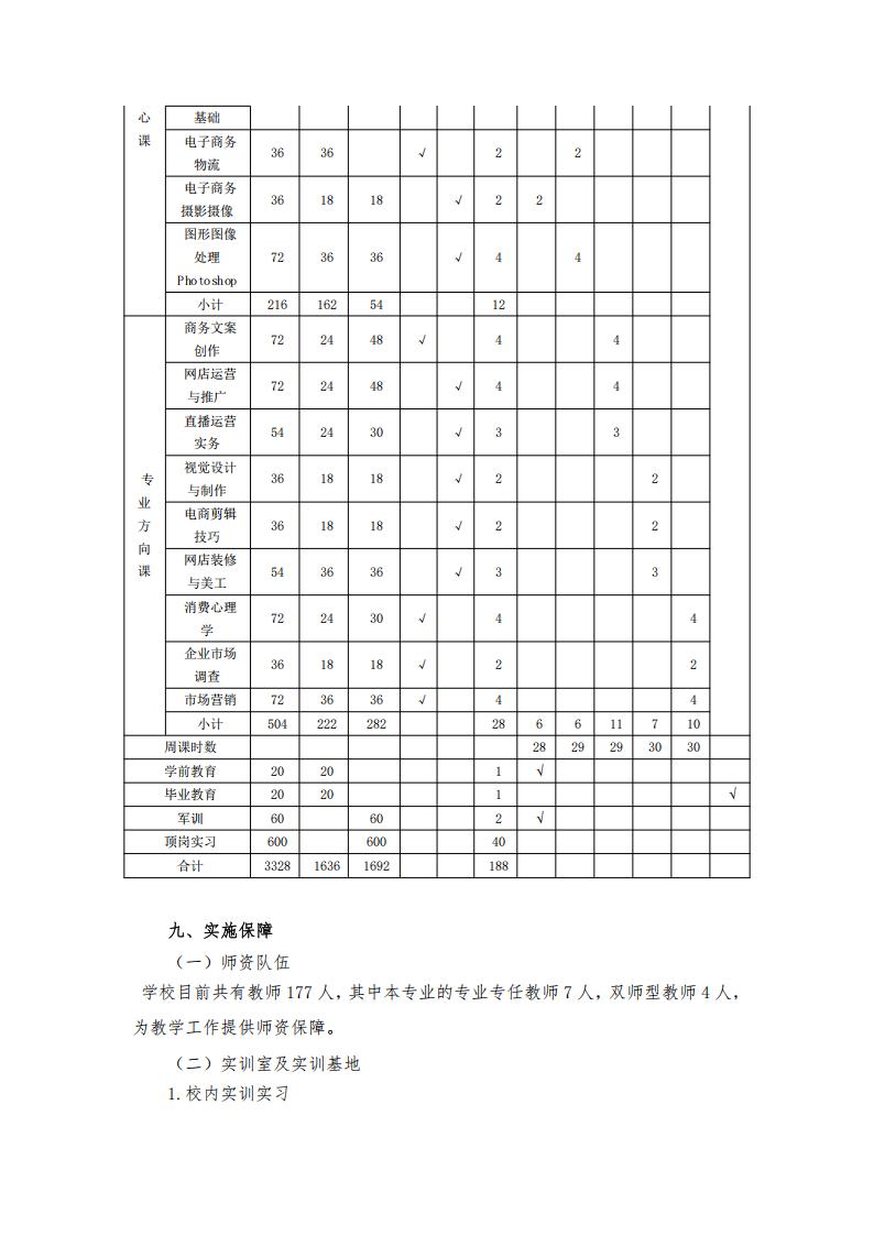
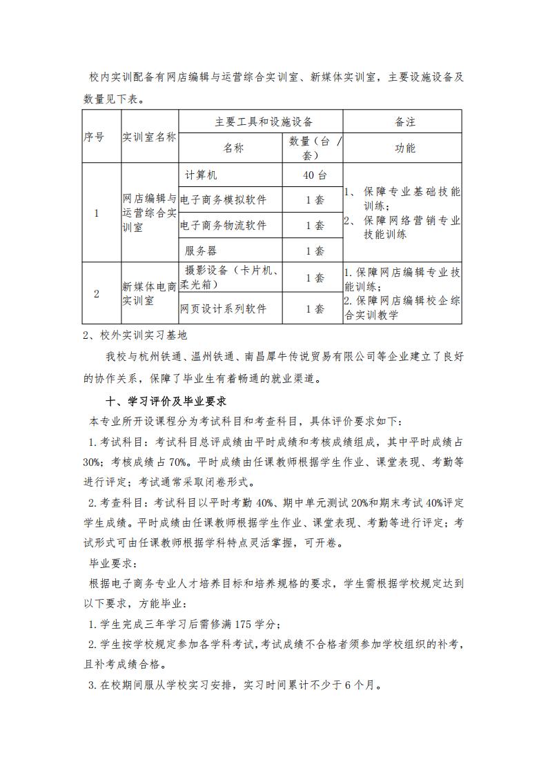
电子商务专业人才培养方案
2025年05月01日 56:00 编辑:yunduan
上一篇:
通知
下一篇:
2025年秋季学校收费项目、标准公布栏
版权所有:南昌运输职业技术学校
地址:南昌市经济技术开发区黄家湖东路111号 备案号:
赣ICP备20002174号-1
技术支持:
云端科技
QQ咨询
1419964782
联系方式
0791-87363718
南昌市经济技术开发区黄家湖东路111号
在线报名
返回顶部